2024-04-23 00:00
关于2026年中国足球协会杯赛(女子)报名及资格赛阶段比赛相关事宜的通知
中国足球职业联赛联合会关于2026赛季中国足球职业赛事媒体证件注册、制证办法的通知
关于授予2026年度第二批足球运动员技术等级称号的通知
中国足协关于2026年精英青训教练员线上技术交流培训的通知
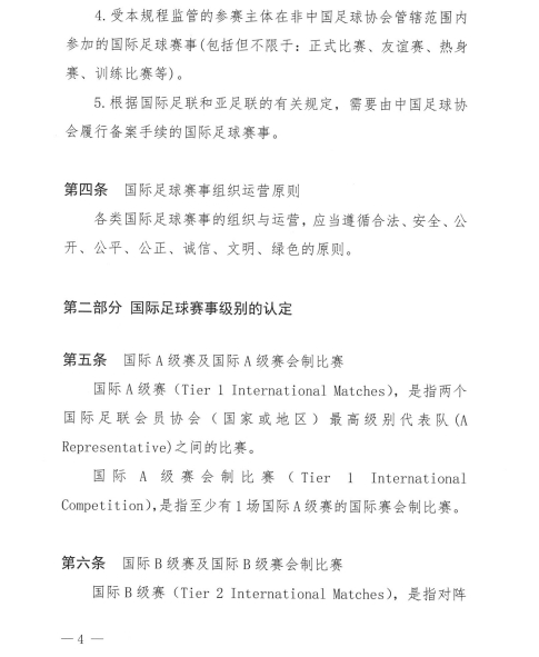
关于2026年第2期亚足联/中国足协C级教练员培训班(阳江市)的录取通知
中国足球协会关于2026年亚足联/中国足协精英青训A级教练员培训班的报名通知