2026年高考足球专项考试方法与评分标准发布
2026-02-14 00:00
2月10日,国家体育总局科教司正式发布《普通高等学校运动训练、武术与民族传统体育专业体育专项考试方法与评分标准(2026版)》。其中足球专项考试方法与评分标准有多处改变,参加2026年足球体育单招的考生务必仔细阅读,为即将到来的体育专项考试做好准备。

2026足球专项考试方法与评分标准











2026年体育单招足球实战实施细则(全国统考)及新旧规则对比
一、2026年足球实战考试实施细则(全国统考)
(一)考试组织规范
分组安排:按考生人数分编队组,以8人制或7人制小场为主要竞赛模式,守门员单独编组、独立考评,不与非门将考生混编。
比赛时长:每队比赛总时长为20分钟,采用上下半场各10分钟的赛制,无中场休息时间,高效考察考生实战状态。
竞赛规则:执行国际足联简易竞赛规则,核心调整为无越位判罚、无换人次数限制,全程以考察考生真实足球能力为核心,弱化过度规则约束。
评分方式:由3-5名专业考评员独立打分,采用“去最高、最低分后取平均分”的方式,确保评分结果公平、客观,减少主观误差。
(二)评分维度及分值(总分40分)
2026年新规明确拆分4个评分维度并固定分值,替代往年模糊化评分,便于考生针对性训练、考评员标准化打分。
1.技术运用(12分):核心考察传、停、带、射、抢截、头球六大基础技术,要求动作规范、运用合理、成功率高;同时注重左右脚均衡性,无明显技术短板。
2.战术意识(12分):重点考评考生在实战中的跑位、接应、穿插、补位及防守选位的合理性;强调攻防转换速度、团队配合意识,以及对战术安排的服从度。
3.比赛作风(8分):聚焦考生实战中的拼搏精神、积极性、专注力,要求服从裁判判罚、尊重队友及对手;严禁出现消极比赛、恶意犯规、拖延时间等违规行为。
4.心理素质与应变能力(8分):考察考生在高压比赛环境下的技术稳定性,失误后的快速调整能力;同时考评阅读比赛、随机应对场上突发情况的能力。
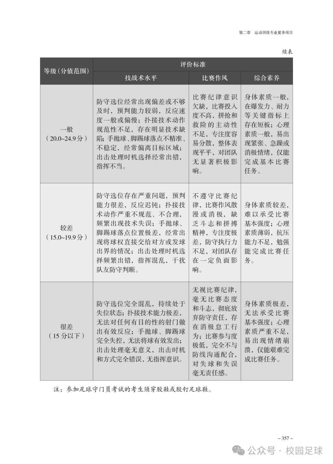
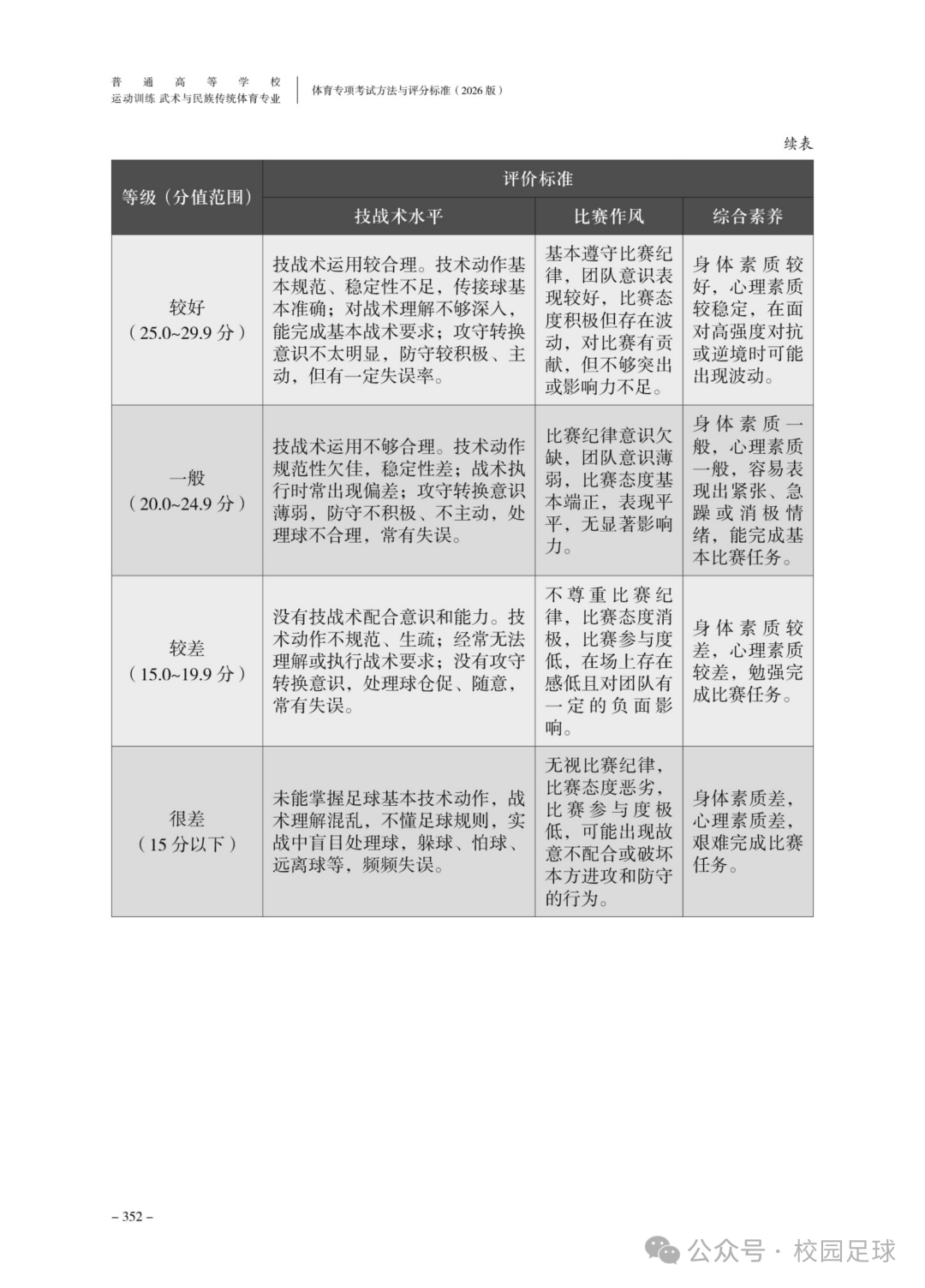
(三)评分等级参考(精准分数区间)
优秀(34–40分):技术全面娴熟,战术意识突出,比赛作风顽强,能在团队中发挥核心引领作用。
良好(28–33分):基础技术较规范,具备较好的战术意识,能积极参与团队配合,完成基本实战任务。
合格(24–27分):技术运用基本合理,能理解并完成基础战术安排,比赛态度端正,无明显违规行为。
不合格(24分以下):技术粗糙,战术意识薄弱,存在消极比赛行为,或多次出现恶意犯规等违规情况。
(四)关键注意事项(新规强化要求)
实战为必考项目,缺考该专项直接记0分,无补考机会。
装备要求严格:考生必须穿着碎钉/碎胶足球鞋,佩戴护腿板;严禁穿着金属钉鞋,违规者不得参与考试。
纪律管控升级:严禁使用兴奋剂、冒名顶替等违规行为,一经发现,立即取消考试资格,并记入考生诚信档案,影响后续报考。
最终考评标准:以《2026版评分标准》及组考院校现场具体要求为准,考生需严格遵守现场指令。
二、2026年新规与往年规则核心差异(重大调整汇总)
2026年体育单招足球实战全国统考规则较往年有根本性调整,核心呈现“评分量化、赛制统一、门将独立、纪律严格”四大特点,具体差异如下:
(一)评分维度:从“模糊主观”到“精确拆分”
往年:仅划分技术、战术、作风、心理4个维度,无明确分值分配,考评过程主观性较强,考生难以精准定位提升方向。
2026年:4个维度固定分值(技术运用12分、战术意识12分、比赛作风8分、心理素质与应变8分),评分标准更透明、更具体,考生可针对性强化薄弱环节。
(二)赛制与组织:从“弹性松散”到“统一规范”
时长:往年多为30分钟,或根据现场情况弹性调整;2026年统一固定为20分钟(上下半场各10分钟,无中场休息),考试节奏更统一。
换人:往年多为有限次数换人,有明确换人名额限制;2026年无换人次数限制,可随时换人,更侧重考察考生持续实战能力。
场地:往年仅笼统提及“小场”,无明确尺寸标准;2026年明确规定场地尺寸为50–60m×30–40m,球门尺寸为5m×2m,统一竞赛环境。
越位:往年多口头约定“不设越位”,未形成明确细则;2026年正式写入规则,明确无越位判罚,减少争议,统一判罚标准。
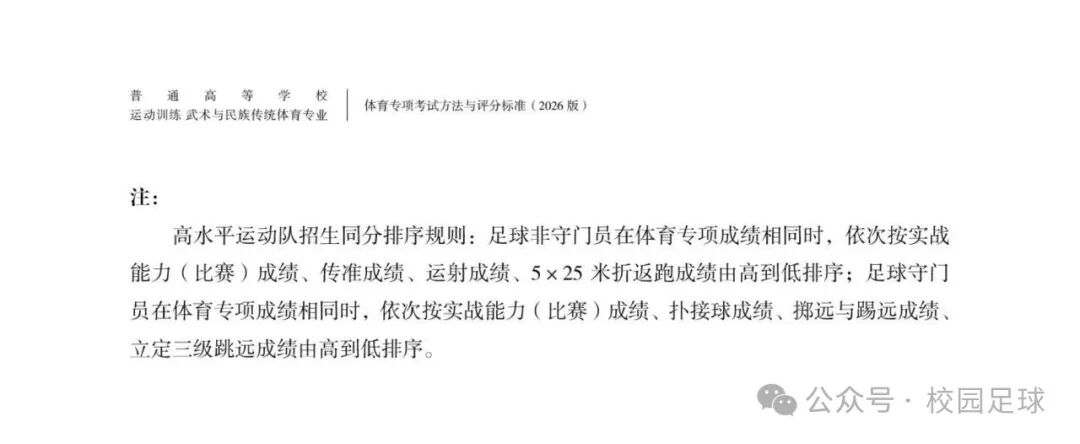
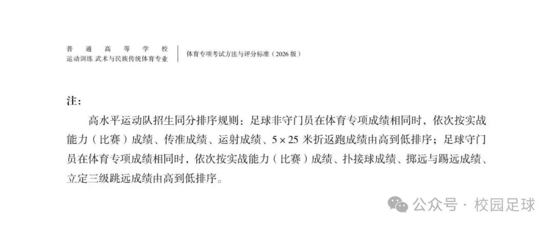
(三)守门员考评:从“混编模糊”到“完全独立”
往年:守门员与非门将考生混编参与考试,无独立的评分标准,考评针对性不强,难以真实反映守门员专项能力。
2026年:守门员单独编组、单独考评,沿用与非门将一致的4个评分维度、40分总分,评分标准更贴合守门员专项特点,考评更精准。
(四)评分等级:从“无区间”到“精准量化”
往年:仅划分优秀、良好、合格、不合格四个等级,无具体分数区间,评分尺度难以统一。
2026年:明确各等级分数区间(优秀34–40分、良好28–33分、合格24–27分、不合格24分以下),考评员打分更有依据,考生可清晰知晓自身定位。
(五)装备与纪律:从“宽松”到“严格管控”
装备:2026年明确禁止穿着金属钉鞋,强制要求佩戴护腿板,进一步保障考生比赛安全;往年装备要求相对宽松,无强制护腿板要求。
纪律:对兴奋剂、冒名顶替等违规行为的处罚力度升级,违规者不仅取消考试资格,还将记入诚信档案,影响后续报考;往年处罚相对宽松,未明确记入诚信档案。
三、规则调整总结及考生应对提示
(一)核心总结
2026年足球实战统考的核心变化的是“分值不变、细节升级”——总分仍为40分,但评分更量化、赛制更统一、门将考评更独立、纪律与装备要求更严格,整体更注重考察考生的真实实战能力,考评公平性大幅提升。
(二)数据参考与考生提示
据统计,2025年合肥市60名足球专项考生的实战分数差距较小,最高35.50分、最低32.80分,仅相差2.70分,主要原因是往年评分模糊、主观因素影响较大。
新规则实施后,实战能力强的考生与“考试型”考生的分数差距将逐步拉开:一方面,新规对足球专项水平高、实战能力突出的考生是重大激励,能充分发挥其优势;另一方面,对于在小三项(身体素质、技术专项)中发挥失误的优秀考生,实战考试将成为弥补分差、提升整体成绩的重要机会。
建议考生结合新规调整训练重点,聚焦固定分值维度强化技术与战术训练,熟悉20分钟赛制的节奏,严格遵守装备与纪律要求,全力发挥自身实战优势。
2026年体育单招体育专项考试方法与评分标准说明
一、体育专项考试成绩满分为100分。
二、体育专项考试项目分为定量项目和定性项目。
(一)定量项目评分要求:定量项目(计数、计时、测距等)若为电子设备计量,则需1名考评员辅助计量;若为人工计量,则需3名考评员各自独立计量,有效成绩为3个成绩的中间值或相同值。有效成绩依据项目评分表采用就低的原则折算分数,即未达到某一档次评分标准的,则按下一档次的评分标准折算分数。有效成绩低于项目评分表的最低值,则计0分。
(二)定性项目评分要求:定性项目采用10分制评分(个别项目标准有特殊规定的除外),由不少于4名考评员独立评分,所评分数至多可到小数点后1位。有效分数的计算方法为:去掉一个最高分、去掉一个最低分,取剩余分数的平均分(四舍五入、保留1位小数)后,按照项目权重,乘以相应的系数即为该定性指标的最后分数。
三、考生应严格按照相关要求准时到指定地点集合检录并按序参加各项考试,未按时检录者,不得进场考试,按弃考处理。
四、考生严禁穿着含有培训机构、学校名称、姓名等信息或有明显标识的服装和配饰等参加考试。
五、考生只有1次考试机会,不得重考。如考生对体育专项考试中相关技术问题确有异议,可按照考点公布的申诉处理程序,在成绩确认前,由考生本人当场提出。仲裁组在本考点该项目考试结束前向考生反馈处理意见,仲裁组的处理意见即为最终决定,考试结束后不再接受此类申诉。
六、考生应签订《反兴奋剂承诺书》,积极配合兴奋剂检查。逃避兴奋剂检查或兴奋剂违规的考生,视为考试作弊,取消考试资格或录取资格,并通报生源所在地省级招生考试机构,按照有关规定严肃处理。
七、普通高等学校运动训练、武术与民族传统体育专业体育专项考试方法与评分标准由国家体育总局科教司负责解释。